# 学习 React 相关知识
认识 React:
- JSX 声明式的方式定义用户界面,命令式渲染,让程序一步步执行
- 输入的数据,输出的是 UI 的描述信息
- 组件化开发,实现复用性,通用性,跨平台
- 异步可中断、增量更新
先看图理解其过程:
- React 大致的执行关系,任务分配图

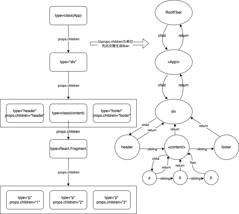
- 根据ReactElement创建fiber

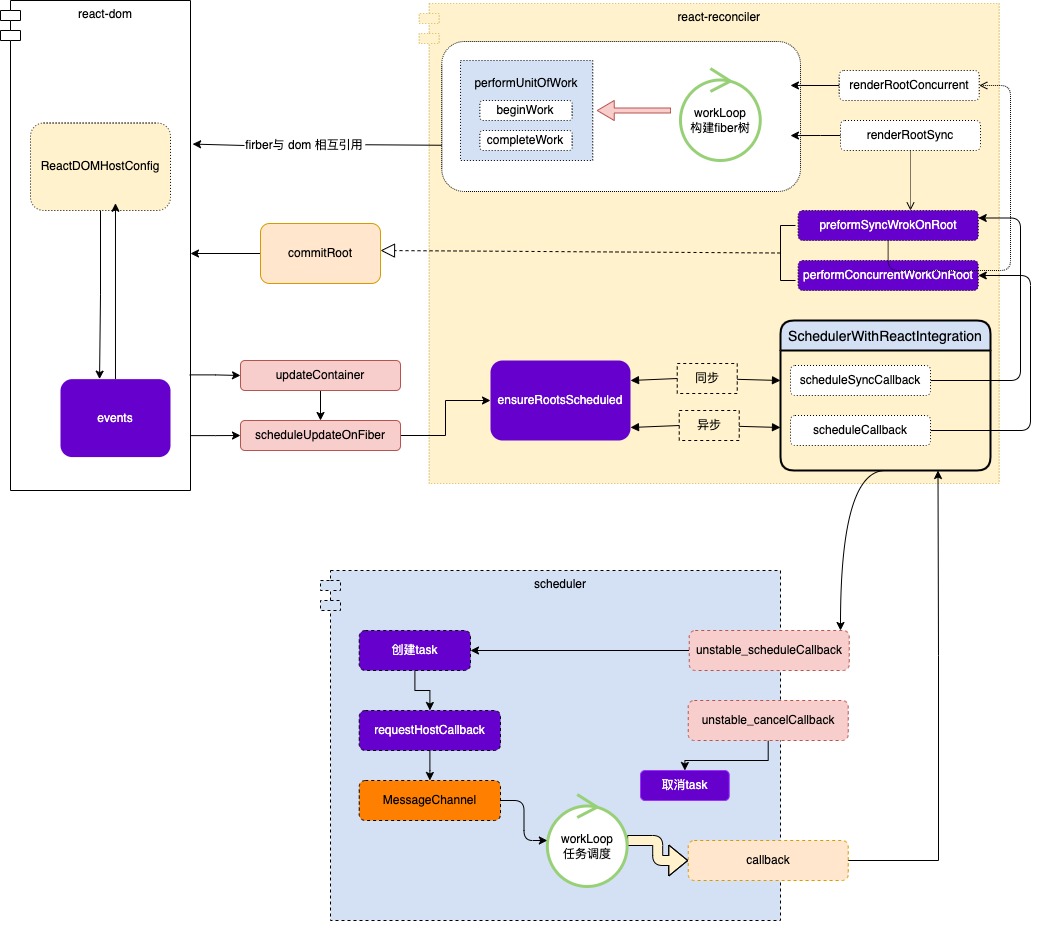
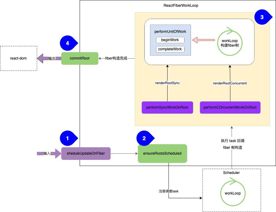
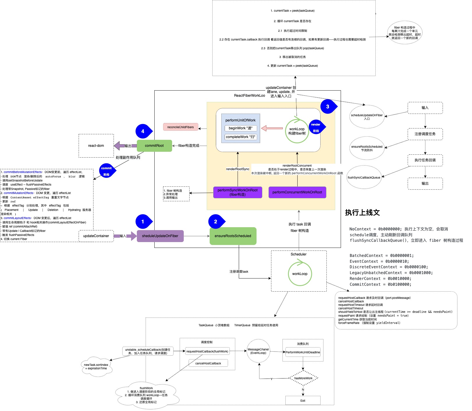
react-reconciler包的主要作用:
- 输入: 暴露api函数(如: scheduleUpdateOnFiber), 供给其他包(如react包)调用.
- 注册调度任务: 与调度中心(scheduler包)交互, 注册调度任务task, 等待任务回调.
- 是否需要注册新的调度
- 注册调度任务
- 执行任务回调: 在内存中构造出fiber树, 同时与与渲染器(react-dom)交互, 在内存中创建出与fiber对应的DOM节点.
- fiber 树构造
- 异常处理
- 调用输出
- 输出 commitRoot: 与渲染器(react-dom)交互, 渲染DOM节点.
- 与其他模块的关系

- 每个模块大致的功能

讲解的知识点包括:
简单描述一帧的生命周期:
一帧开始。
主线程:
Event Handlers:
UI交互输入的事件回调, 例如input、click、wheel等。RAF: 执行
requestAnimationFrame回调。DOM Tree: 解析HTML,
构建DOM Tree, 当JS对DOM有变更会重新触发该流程。CSS Tree:
构建CSS Tree。至此构建出Render Tree。Layout: 所有元素的position、size信息。
Paint: 像素填充, 例如颜色、文字、边框等可视部分。
Composite: 绘制的指令信息
传到合成线程中。RequestIdleCallback: 如果此时一帧还有空余时间, 则执行该回调。
合成线程:
- Raster: 合成线程将
信息分块, 并把每块发送给光栅线程, 光栅线程创建位图, 并通知GPU进程刷新这一帧。
- Raster: 合成线程将
一帧结束。